两家A股公司成功摘帽!明天停牌,后天恢复交易!
来源:证券时报网作者:臧晓松2024-06-03 22:49
字号
超大
标准

ST景谷(600265)6月3日晚间公告,公司股票撤销其他风险警示,撤销起始日为6月5日,公司股票6月4日起停牌一天。撤销后A股简称为景谷林业,股价日涨跌幅限制为10%。

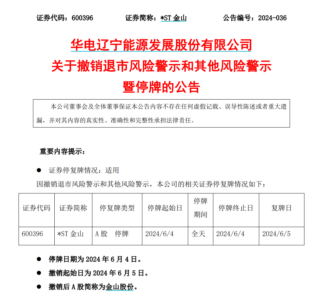
同样迎来好消息的,还有*ST金山(600396)。公司在6月3日晚间公告,公司股票将撤销退市风险警示及其他风险警示,撤销后A股简称为金山股份。公司股票6月4日停牌一天,6月5日复牌。

ST景谷摘帽

先来看ST景谷,公司2020年、2021年、2022年连续三年扣除非经常性损益前后的净利润孰低者均为负值,根据中审众环出具的审计报告,公司存在与持续经营相关的重大不确定性。根据股票上市规则规定,公司股票被实施其他风险警示。

为增强持续盈利能力,ST景谷在2022年启动了收购汇银木业51%股权的重大资产重组项目。2023年2月28日,汇银木业51%股权过户登记至公司名下,公司成为汇银木业的控股股东。

此前公告显示,汇银木业立足中高端纤维板、刨花板的生产与销售,经过多年的发展已成为人造板行业具有一定影响力的品牌,并成为索菲亚、皮阿诺等中国知名家具制造企业常年合作的优质供应商,在下游客户中积累了较好的市场口碑。

此次收购完成后,公司现有的人造板制造板块的产品覆盖胶合板、纤维板、刨花板、单板、细木工板等人造板的主要品种,公司的产品结构更加丰富,进一步提升了公司的行业竞争力,增强了公司综合实力。

2023年年报显示,报告期内汇银木业业绩完成情况良好,2023年全年度实现营业收入5.52亿元,净利润4693.04万元,超额完成2023年的业绩对赌目标。

最新披露的公告显示,中审众环为ST景谷出具了标准无保留意见的审计报告。经审计,公司2023年度营业收入5.90亿元,扣除与主营业务无关的业务收入和不具备商业实质的收入后的营业收入5.86亿元,归属于上市公司股东的净利润632.26万元,扣非净利润-757.36万元,归属于上市公司股东的净资产1.65亿元,总资产9.79亿元。根据中审众环出具的专项说明,公司2022年度审计报告中与持续经营相关的重大不确定性事项段所涉及事项已经消除。

2024年6月3日,ST景谷关于撤销公司股票其他风险警示的申请已获得上海证券交易所审核同意。公司股票将于2024年6月4日开市起停牌1天,于2024年6月5日开市起复牌并撤销其他风险警示。撤销其他风险警示后,公司股票转出风险警示板交易,公司股票交易的日涨跌幅限制由5%变更为10%,公司股票简称由“ST景谷”变更为“景谷林业”。

*ST金山将变更为“金山股份”

再来看*ST金山,公司2022年度经审计的期末净资产为负值,根据相关规定,公司股票于2023年4月24日同时被实施退市风险警示和其他风险警示,在公司股票简称前冠以“*ST”字样。公司股票简称由“金山股份”变更为“*ST 金山”。

*ST 金山主要从事电力、热力的生产与销售。2023年度,公司实现营业收入62.75亿元,同比降低11.98%;实现营业利润20.72亿元,同比减亏44.32亿元;实现净利润21.40亿元,同比增加41.58亿元。

尤其值得关注的事,公司2023年度归属于上市公司股东的净资产达到3.50亿元。这也就意味着,*ST 金山2023年年度报告经审计的净资产指标涉及退市风险警示的情形已经消除,达到申请撤销股票退市风险警示的条件。

6月3日,*ST 金山收到上海证券交易所关于撤销退市风险警示及其他风险警示的通知。公司股票将于6月4日停牌一天6月5日起复牌并撤销退市风险警示和其他风险警示,撤销后A股简称为金山股份。撤销风险警示后,公司股票转出风险警示板交易,公司股票价格的日涨跌幅限制由5%变更为10%。

*ST 金山同时提醒,公司股票撤销退市风险警示及其他风险警示后,当下仍面临来自电力市场、煤炭市场、供热市场以及环保政策、国家货币政策等方面的风险。

新华联“摘帽”后股价波动较大

上市公司“摘帽”后,股价走势如何?这是大家非常关注的话题。最近成功摘帽的新华联(000620),或许可以提供参考。

新华联是一家集文旅景区开发与运营、房地产项目开发建设、酒店管理、旅游服务、物业服务等多项业务为一体、具备多业态综合开发能力的上市公司。

此前,由于该公司2020年度、2021年度、2022年度扣非净利润孰低者均为负值。中兴财光华会计师事务所(特殊普通合伙)为公司2022年年度财务报告出具了带与持续经营相关的重大不确定性段落的无保留意见审计报告。公司股票交易于2023年5月5日起被实施其他风险警示。

此外,根据中兴财光华会计师事务所(特殊普通合伙)出具的审计报告,该公司2022年度净资产为负值。根据相关规定,公司股票交易于2023年5月5日起被实施退市风险警示。

2023年,新华联的经营业绩出现显著回暖。该公司2023年末归属于上市公司股东的净资产为53.77亿元,营业收入38.75亿元,归母净利润3.52亿元。

也正是在此背景下,5月21日开市起,“*ST新联”的简称变更为“新华联”,股票交易的日涨跌幅限制由“5%”变更为“10%”。

也正是从5月21日起,新华联迎来连续三个“一”字涨停板,其中5月23日成交额达到2.66亿元。5月24日,新华联迎来第四个涨停板,当日成交额达到7.4亿元。不过接下来两个交易日,新华联股价连续跌停,此后又继续震荡走低,最新收盘价为1.99元/股。

责任编辑: 陈丽湘
声明:证券时报力求信息真实、准确,文章提及内容仅供参考,不构成实质性投资建议,据此操作风险自担
下载"证券时报"官方APP,或关注官方微信公众号,即可随时了解股市动态,洞察政策信息,把握财富机会。
用户评论
登录后可以发言
网友评论仅供其表达个人看法,并不表明证券时报立场
发表评论
暂无评论
时报热榜
换一换
    热点视频
    换一换