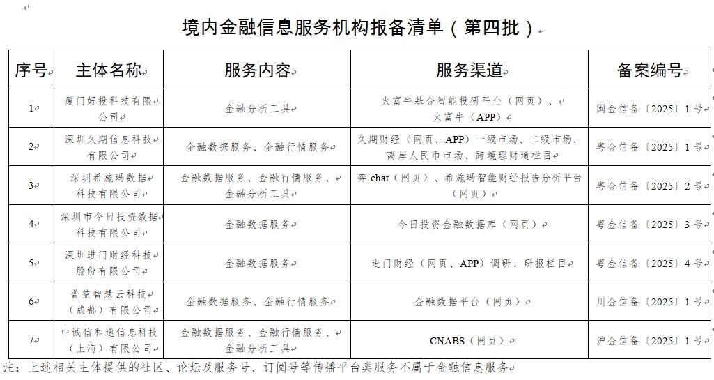
国家网信办发布第四批7家金融信息服务机构的名称及报备编号 含进门财经等
来源:人民财讯作者:郑灶金2026-02-15 13:12
字号
超大
标准

人民财讯2月15日电,国家互联网信息办公室组织开展境内金融信息服务报备工作,现公开发布第四批7家金融信息服务机构的名称及报备编号。根据《金融信息服务管理规定》及有关政策,报备仅是对境内机构提供金融信息服务行为的确认,不代表对机构服务能力的认可。相关机构应严格按照《金融信息服务管理规定》要求提供金融信息服务,不得以报备为名,违规从事网络借贷、证券交易、证券投资咨询、征信等各类金融业务。

责任编辑: 赖小风
声明:证券时报力求信息真实、准确,文章提及内容仅供参考,不构成实质性投资建议,据此操作风险自担
下载"证券时报"官方APP,或关注官方微信公众号,即可随时了解股市动态,洞察政策信息,把握财富机会。
用户评论
登录后可以发言
网友评论仅供其表达个人看法,并不表明证券时报立场
发表评论
暂无评论
时报热榜
换一换
    热点视频
    换一换