周末重磅!制造业外资准入限制措施,“清零”!新版全国外资准入负面清单来了
来源:证券时报网2024-09-08 12:42

9月8日,国家发改委、商务部发布《外商投资准入特别管理措施(负面清单)(2024年版)》 2024年第23号令。

为了解2024年版全国外资准入负面清单修订情况,针对各界关注的问题,记者采访了国家发展改革委有关负责同志。国家发展改革委有关负责同志答记者问,主要内容有:‍

1、近年来,我国不断放宽外资准入,2017年至2021年连续五年修订全国和自贸试验区外资准入负面清单,两个清单的限制措施分别由93条、122条缩减至31条、27条,在制造业、采矿业、农业、金融业等领域推出了一系列重大开放措施,其中自贸试验区外资准入负面清单制造业领域限制措施已于2021年率先实现“清零”。

2、与2021年版相比,2024年版全国外资准入负面清单删除了制造业领域仅剩的2条限制措施,一是“出版物印刷须由中方控股”,二是“禁止投资中药饮片的蒸、炒、炙、煅等炮制技术的应用及中成药保密处方产品的生产”。本次修订后,全国外资准入负面清单的限制措施由31条压减至29条,制造业领域外资准入限制措施全面取消。

制造业是我国开放最早的领域,也是市场竞争最充分、全球产业分工合作最紧密的领域。全面取消制造业领域外资准入限制措施,充分彰显了我国扩大国际合作的积极意愿和支持经济全球化的鲜明态度。我国将依托自身超大规模市场优势,支持中外企业交流合作,推动制造业高端化、智能化、绿色化发展。

3、党的二十届三中全会部署,合理缩减外资准入负面清单,落实全面取消制造业领域外资准入限制措施,推动电信、互联网、教育、文化、医疗等领域有序扩大开放。本次负面清单修订后,我国制造业领域外资准入限制措施实现“清零”,高水平对外开放取得了新进展。

服务业高质量发展与民生福祉息息相关,扩大服务业对外开放将有助于提升服务业多元化供给能力。国家发展改革委将会同有关部门持续推动服务业扩大开放,努力实现外资不仅可以“进得来”,而且能够“发展好”。

一方面,我们将创新方式放宽服务业外资准入。今年以来,相关行业主管部门在增值电信等领域启动了开放试点工作。后续,国家发展改革委将与相关行业主管部门结合自由贸易试验区、自由贸易港等平台建设,扎实开展相关领域开放试点工作。

另一方面,我们将持续优化外资促进政策。国家发展改革委正在研究修订鼓励外商投资产业目录,重点方向之一就是继续增加服务业条目,引导更多外资投向服务业领域。

4、2024年版全国外资准入负面清单将于2024年11月1日施行。国家发展改革委将会同商务部等部门、各地区,严格按照外商投资法及其实施条例要求,切实做好负面清单落实工作,确保新开放措施及时落地。

近年来,我国法律法规逐步健全,市场监管机制不断完善,为高水平对外开放奠定了良好的制度基础。对于新开放领域,我国已建立较为规范成熟的行业监管制度,未来将按照内外资一致原则实施管理,而不是“一放了之、只放不管”。

外商来华投资新开放领域项目,需与内资同样遵守相关法律法规、监管规定、行业准则等。我们将在确保安全的前提下扩大开放,实现高质量发展和高水平安全良性互动。

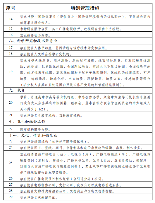
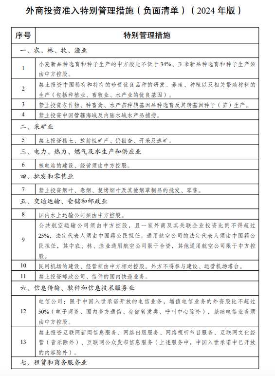
以下为负面清单全文:

责任编辑: 陈丽湘
声明:证券时报力求信息真实、准确,文章提及内容仅供参考,不构成实质性投资建议,据此操作风险自担
下载“证券时报”官方APP,或关注官方微信公众号,即可随时了解股市动态,洞察政策信息,把握财富机会。
网友评论
登录后可以发言
发送
网友评论仅供其表达个人看法,并不表明证券时报立场
暂无评论
为你推荐
时报热榜
换一换
    热点视频
    换一换