安路科技:两股东计划减持
来源:证券时报网作者:赵黎昀2024-06-28 21:40
字号
超大
标准

今年5月,国家集成电路产业投资基金三期股份有限公司正式成立,注册资本高达3440亿元,备受资本市场关注。

中信建投研报分析,国家集成电路产业投资基金三期成立将推动材料、设备、芯片等核心技术国产化替代进程。随着国内芯片技术的不断突破和发展,国内半导体产业链将迎来新的增长机遇。

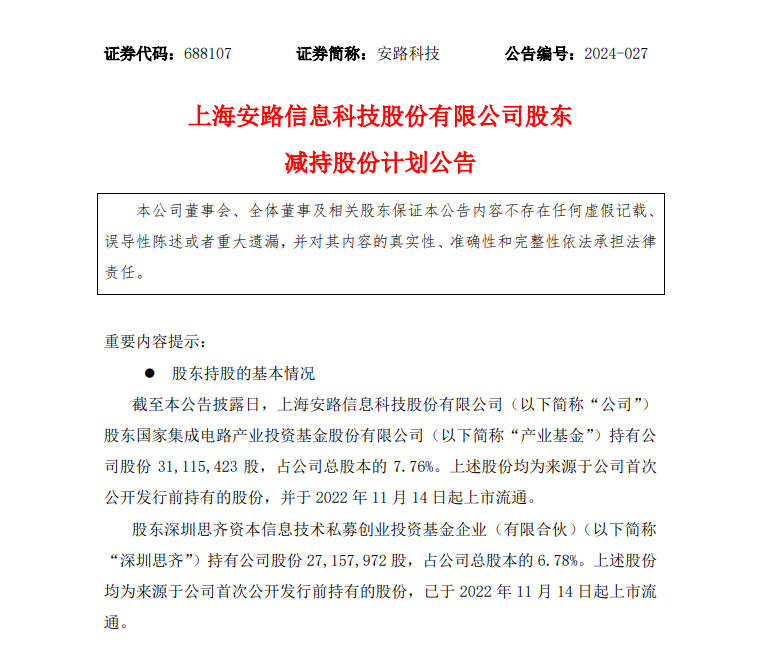
然而,作为国内领先的半导体和集成电路设计企业之一,上市之初便获国家集成电路产业投资基金参股加持的安路科技(688107),6月28日晚间披露了将被减持的消息。

据披露,安路科技股东国家集成电路产业投资基金股份有限公司(下称“产业基金”)持有上市公司股份3111.54万股,占公司总股本的7.76%。同时,股东深圳思齐资本信息技术私募创业投资基金企业(有限合伙)(下称“深圳思齐”)持有上市公司股份2715.8万股,占公司总股本的6.78%。

上述股份均来源于安路科技首次公开发行前持有的股份,并于2022年11月14日起上市流通。

28日晚间公告显示,由于股东自身经营管理需要,产业基金将根据市场情况拟通过集中竞价或大宗交易的方式减持其所持有的安路科技股份数量合计不超过1202.55万股,拟减持股份数量占公司总股本的比例合计不超过3%,减持期间为公告披露之日起15个交易日后的3个月内。其中,在任意连续90个自然日内,通过集中竞价交易减持股份的总数不超过公司股份总数的1%;在任意连续90个自然日内,通过大宗交易减持股份的总数不超过公司股份总数的2%。

同时,由于自身资金需求,深圳思齐将根据市场情况拟通过集中竞价或大宗交易方式减持其所持有的安路科技股份合计不超过100万股,拟减持股份数量占公司总股本的比例合计不超过0.25%。减持期间为本公告披露之日起15个交易日后的3个月内。

公告称,上述减持价格按市场价格确定,若公司在上述减持计划实施期间内发生派发红利、送红股、转增股本、增发新股或配股等股本除权、除息事项的,将对本次减持计划的减持股份数量进行相应调整。

在此番减持前,深圳思齐曾两度筹划减持安路科技。

2022年安路科技就曾公告,由于自身资金需求,深圳思齐将根据市场情况拟通过集中竞价或大宗交易方式减持其所持有的上市公司股份合计不超过1400.35万股,拟减持股份数量占公司总股本的比例合计不超过3.5%。

截至2023年6月减持期满,深圳思齐通过大宗交易及集中竞价方式累计减持安路科技668.14万股,占公司总股本的比例为1.67%,持股比例从 8.46%降至6.79%。

2023年6月,深圳思齐再度抛出减持计划,拟合计减持不超过1400.35万股,拟减持股份数量占公司总股本的比例合计不超过3.5%。不过此番深圳思齐并未减持其持有的上市公司股份。

2023年4月,安路科技也曾披露,产业基金将根据市场情况拟通过集中竞价方式减持其所持有的公司股份数量合计不超过800.2万股,拟减持股份数量占公司总股本的比例合计不超过2%。截至2023年11月23日,产业基金通过集中竞价交易方式累计减持安路科技2%股份,上述减持计划已实施完毕。

2023年,受终端市场需求周期、下游行业库存清理周期的影响,安路科技营业收入较上年同期下降,净利润较上年由盈转亏。期内,该公司净利润亏损1.97亿元,扣非净利润亏损2.27亿元,公司年度产品整体出货量较上年同期有所下滑,导致营业收入较上年同期减少。

安路科技认为,本次减持计划系公司股东根据自身需要进行的减持,不会对公司治理结构及持续经营情况产生重大影响。减持期间内,股东将根据市场情况、公司股价等因素选择是否实施及如何实施减持计划,减持的数量和价格存在不确定性。

责任编辑: 彭勃
声明:证券时报力求信息真实、准确,文章提及内容仅供参考,不构成实质性投资建议,据此操作风险自担
下载"证券时报"官方APP,或关注官方微信公众号,即可随时了解股市动态,洞察政策信息,把握财富机会。
用户评论
登录后可以发言
网友评论仅供其表达个人看法,并不表明证券时报立场
发表评论
暂无评论
时报热榜
换一换
    热点视频
    换一换