国内寿险市场迎来一家新公司。
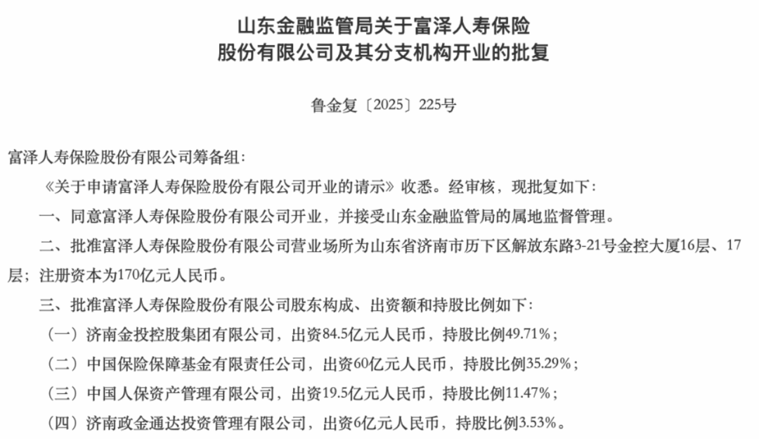
12月16日,山东金融监管局发布《关于富泽人寿保险股份有限公司及其分支机构开业的批复》,同意富泽人寿开业,并接受山东金融监管局的属地监督管理。监管机构同时批准富泽人寿筹建浙江、黑龙江、江苏等省级分公司及其他分支机构,并准予开业。该批复作出的日期为2025年6月10日。

根据批复,富泽人寿总部位于山东省济南市,注册资本为170亿元。公司共有4家股东,其中,济南金投控股集团有限公司出资84.5亿元,持股比例49.71%;中国保险保障基金有限责任公司出资60亿元,持股比例35.29%;中国人保资产管理有限公司出资19.5亿元,持股比例11.47%;济南政金通达投资集团有限公司出资6亿元,持股比例3.53%。
总体上,富泽人寿为山东国资控股。股东中,济南金投控股集团有限公司的实控人为济南市财政局,由其100%间接持有;济南政金通达投资集团有限公司为山东国有全资公司。这两家山东国有企业合计出资90.5亿元,对富泽人寿持股比例合计53.24%。
根据批复,富泽人寿业务范围包括人寿保险、健康保险、意外伤害保险等各类人身保险业务,上述业务的再保险业务,国家法律、法规允许的保险资金运用业务,以及经国务院保险监督管理机构批准的其他业务。
成立富泽人寿是为化解君康人寿风险而作的一个重要安排。12月16日,山东金融监管局还发布了《关于富泽人寿保险股份有限公司和君康人寿保险股份有限公司保险业务转让的批复》,同意富泽人寿受让君康人寿的保险业务,具体为双方共同签署的《保险业务转让协议》约定的转让标的。根据要求,转让行为应严格遵守有关法律法规和监管规定,不得损害投保人、被保险人和受益人的合法权益。该批复作出的日期为2025年12月4日。


富泽人寿多位高管任职资格也同步获批。其中,公司董事长为冯毅,曾任山东省济南市地方金融监督管理局党组书记、局长(主任)。公司总经理为谢祝锋,来自寿险行业,此前为中邮保险副总经理、财务负责人,曾任职于中英人寿、百年人寿、中信保诚人寿等公司。
从已经开展风险处置的险企来看,新设公司后承接风险处置险企相关业务是比较惯常的做法,例如此前天安人寿、华夏人寿相继被中汇人寿、瑞众人寿“接盘”,申能财险承接天安财险业务。
排版:罗晓霞
校对:杨舒欣