合成生物大火,“真假”概念股齐发声!谁在买?
来源:证券时报网作者:张一帆2024-05-06 22:21

“合成生物”概念近期表现火爆,相关上市公司今日(5月6日)发布股价异动公告澄清影响。4连涨停的蔚蓝生物称项目处于前期研发阶段,4连“20cm”涨停的富士莱称业务收入占比不超过3%。

产业化早期 收入贡献低

连续4个交易日涨停,区间累计涨幅达46%的蔚蓝生物(603739),今日晚间披露股票交易异常波动公告表示,已关注到网络及部分媒体发布了关于“合成生物学”的相关报道。

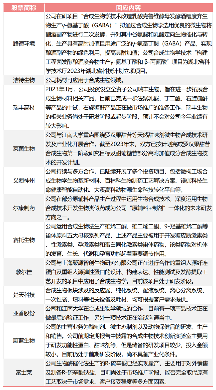
蔚蓝生物澄清:前期定期报告中披露的合成生物技术创新实验室主要用于研发功能性蛋白、甜味剂等,但是储备的研发项目较少,投入金额较小,目前仍处于前期研发阶段,尚不具备产业化条件。

蔚蓝生物进一步列明其主营产品为酶制剂、微生态制剂以及动物保健品,2023 年度三项产品占主营业务收入的比例分别为37%、20%、25%。最新披露的财报显示,2023年度蔚蓝生物实现营业收入11.99亿元,同比增长3%,达到历史新高;实现归母净利润8070.69万元,同比上升16%。

同日,富士莱(301258)也在股票交易异常波动公告中澄清合成生物学概念,该公司近2个交易日连续完成“20cm”涨停。

富士莱是一家原料药及保健食品研发商,主要为用户提供硫辛酸系列、肌肽系列、磷脂酰胆碱系列产品。

富士莱表示,生物酶催化法是制备R-硫辛酸的发展趋势,公司生物酶催化法生产的R-硫辛酸已经实现量产,主要用于对外销售及制备R-硫辛酸钠盐。

不过,富士莱强调,生物酶催化法生产的R-硫辛酸目前尚处于市场推广阶段,能否完全取代原有工艺取决于市场需求、客户接受程度等多方面因素。2023年度,公司该类业务收入占公司营业收入不超过3%,占比较小,也暂未有明确扩产计划。

此外,近4个交易日3次涨停的圣达生物(603079)在今日发布公告表示,前期披露的合成生物学平台目前拥有的为菌株构建、高通量筛选、检测及发酵平台。

圣达生物表示,公司联合浙江大学共同研发的“重大维生素产品全生物合成技术和绿色制造示范”项目,旨在解决传统D生物素生产过程中使用有毒化学品和高危险程度的问题。目前已通过小试验证及发酵工艺优化,并已取得发明专利1项,但尚不具备产业化条件。

游资活跃

合成生物学概念近期表现火爆。Wind归纳的合成生物指数显示,4月22日至今的8个交易日中,该指数均实现连续上涨,区间累计涨幅达23%。

在该指数收纳的个股中,除上文提及的三家公司之外,川宁生物(301301)以近5个交易日累计68%的涨幅位居涨幅榜首位,此外,嘉必优(688089)涨幅也超过40%。

这两家公司在股价异动公告中均表示,公司日常经营活动正常,市场环境、行业政策没有发生重大调整,内部生产经营秩序正常,不存在应披露而未披露的重大信息。

不过,川宁生物4月底在接待机构调研时曾谈及“合成生物学”。公司表示“从 2024年第一季度的收入来看,合成生物学产品已经形成了部分收入……公司会积极拓展合成生物学产品市场,加快公司合成生物学产品进入国际市场的步伐,同时积极推进合成生物学生产基地的产能释放,不断加大合成生物学产品的收入占比。”

此外,还有多家上市公司今日在互动易平台上回应在合成生物学领域的布局。

所谓“合成生物学”是一种全新的“造物”技术。华安证券分析师王强峰在研报中介绍,该技术融合了生物学、化学、工程学等多种技术,以可再生生物质为原料,以生物体作为生产介质,旨在利用廉价原料,以菌种、细胞、酶为制造工厂,规模化发酵获得目标产品,具有清洁、高效、可再生等特点。

这一概念的发酵与政策面有关,市场上对生物制造政策有望近期出台的预期较强。在4月26日的2024中关村论坛年会上,北京化工大学校长、中国工程院院士谭天伟提到——目前由国家发改委牵头,工信部和科技部等国家部委正在联合研制国家生物技术和生物制造行动计划,并且有望在近期出台,“生物制造+”是其中的关键内容。

在资金面上,从龙虎榜分析参与相关概念炒作的资金以游资为主,机构主要出于卖方席位。比如,川宁生物今日即遭两个机构席位合计卖出6035万元,北向资金净卖出2309万元。4月30日以及5月6日,富士莱买、卖金额前五席位仅有一个机构专用席位,该席位同样呈现净卖出状态。

责任编辑: 刘良文
声明:证券时报力求信息真实、准确,文章提及内容仅供参考,不构成实质性投资建议,据此操作风险自担
下载“证券时报”官方APP,或关注官方微信公众号,即可随时了解股市动态,洞察政策信息,把握财富机会。
网友评论
登录后可以发言
发送
网友评论仅供其表达个人看法,并不表明证券时报立场
暂无评论
为你推荐
时报热榜
换一换
    热点视频
    换一换